

定义及分类配资炒股开户
测绘无人机是一种利用无人驾驶飞行器技术,搭载各种测绘传感器,如光学相机、激光雷达、倾斜摄影相机等,通过在空中飞行采集数据,进而实现对地形、地貌、地物等进行高精度测绘的航空遥感平台。测绘无人机能够快速、高效、灵活地获取大面积的地理空间信息,为地形测绘、城市规划、土地管理、农林监测、灾害评估等众多领域提供基础数据支持。


行业政策
测绘无人机作为无人机的重要细分类型之一,近年来,政府对无人机行业的发展给予了高度重视,并陆续出台了多项扶持政策。例如,2023年9月,交通运输部印发《关于推进公路数字化转型加快智慧公路建设发展的意见》,提出要积极应用无人机激光雷达测绘、倾斜摄影、高分遥感、北斗定位等信息采集手段,利用BIM+GIS技术实现数据信息集成管理,优化勘察测绘流程,推广“云+端”公路勘察测绘新模式。2024年11月,内蒙古自治区人民政府办公厅印发《内蒙古自治区低空空域管理改革实施方案》,提出要编制低空基础设施规划,有序建设通用机场、飞行服务站、无人机起降场等设施,满足低空航空器起降需求。摸清补盲设施数量和位置,利用北斗数据链、5G、5G—A等通信技术,科学布局建设通信、导航、监视、低空气象等信息基础设施,按需实现低空通导监有效覆盖。未来,随着政策的进一步完善和落实,测绘无人机行业的政策环境将更加优化,为行业的快速发展提供有力的政策保障。


发展历程
测绘无人机行业经历了从起源与早期发展、专业化研究与突破、快速发展与广泛应用到现在的未来发展趋势等多个阶段。随着技术的不断进步和应用领域的持续拓宽,测绘无人机行业将迎来更加广阔的发展前景。


行业壁垒
1、技术壁垒
作为新兴产业,测绘无人机行业具有较高的技术壁垒,这是由于测绘无人机产品融合了卫星定位、微电子、无线通信、测绘、软件、网络、算法等多种技术,跨越多种学科门类,掌握核心技术的难度较高,需要长期的技术积累。各生产测绘无人机的企业需要对客户的需求进行深入理解,并针对性、定制性的开发,从而生产出满足客户需求的产品。新进入测绘无人机行业的企业很难在短时间内积累足够的技术并快速实现产业化,面临较高的技术壁垒。
2、人才壁垒
测绘无人机行业属于我国战略性新兴产业,对于管理、研发、生产、销售、服务等相关人才的专业能力要求很高。目前,我国测绘无人机行业的高水平管理人才以及技术专业人才相对缺乏,这也是我国测绘无人机行业发展的一个制约因素。新进入测绘无人机行业的企业很难在较短时间内建设一支经验丰富的优秀人才团队,面临较高的人才壁垒。
3、品牌壁垒
测绘无人机行业下游客户对技术的专业性要求较高,对供应商理解自身需求的准确性要求较高,需要专业的服务团队利用较长的时间去引导和培育。由于测绘无人机的技术路线和操作流程相对复杂,用户一旦选择某家测绘无人机企业的产品和服务并形成使用习惯,往往会对其技术路线产生依赖,从而对供应商产生较高的认同感和粘性。因此用户对市场中先发品牌的忠诚度较高,新进入者需要面临一定的品牌壁垒。
4、资金壁垒
测绘无人机行业培育期较长,对长期资金的需求程度较高。前期技术和产品的研发需要投入大量资金,随着测绘无人机行业应用不断拓展,技术要求不断提升,客户需求逐渐升级,测绘无人机企业需要持续的资金投入以保证技术升级与产品更新换代。新进入者需投入大量资金,面临一定的资金壁垒。

产业链
1、行业产业链分析
测绘无人机行业产业链是一个涵盖从原材料供应、无人机制造到应用领域等多个环节的完整生态系统。产业链上游主要是原材料供应和关键零部件制造,主要包括金属材料、复合材料、主控芯片、卫星导航系统等。产业链中游为测绘无人机制造。产业链下游为测绘无人机的应用,包括城市规划、环境监测、灾害应急响应、地理测绘等。

2、行业领先企业分析
(1)上海华测导航技术股份有限公司
上海华测导航技术股份有限公司自2003年成立以来,始终聚焦高精度导航定位相关的核心技术及其产品与解决方案的研发、制造、集成和产业化应用,不断拓展至多行业领域,为各行业客户提供高精度定位装备和系统应用及解决方案,是国内高精度卫星导航定位产业的领先企业之一。公司秉承“用精准时空信息构建智能世界”的愿景,围绕高精度导航定位技术核心,逐步构建起高精度定位芯片技术平台、全球星地一体增强网络服务平台两大核心技术护城河,并逐步打造公司各类高精度定位导航智能装备和系统应用及解决方案在资源与公共事业、建筑与基建、地理空间信息、机器人与自动驾驶等应用板块的竞争力。数据显示,2024年上半年,华测导航高精度定位装备营业收入为9.03亿元,同比增长23.02%;系统应用及解决方案营业收入为5.81亿元,同比增长22.57%。

(2)西安大地测绘股份有限公司
西安大地测绘股份有限公司是专业测绘服务、国土空间规划编制、检验检测服务、地理遥感信息服务、信息系统集成服务、软件开发、土地调查评估服务、不动产登记代理服务、规划设计管理、信息技术咨询服务的国家高新技术企业,拥有甲级测绘资质,乙级土地规划、工程勘察、城乡规划资质。大地测绘秉承“测现实世界、绘梦想蓝图、建和谐家园、促社会发展”的使命,坚守“创新、承载、涵养、奉献”的价值观,以“打造中国一流测绘企业”为愿景,为智慧城市和城乡发展建设、国土空间规划、城市治理、自然资源智能监测与管理等领域提供服务保障,发挥着基础性、公益性、保障性的重要作用。数据显示,2024年上半年,大地测绘地理信息服务营业收入为4041.84万元,同比增长1.89%。


行业现状
2019年,国家自然资源部启动“十四五”基础测绘规划编制工作,推动国家测绘“实景三维中国建设”项目,这一举措为测绘无人机行业发展提供了广阔空间。2019-2024年期间,我国测绘无人机行业发展迅猛,数据显示,2024年我国测绘无人机产业规模达70.39亿元。随着技术的不断进步,测绘无人机在国土测绘、城市数字化建设等领域应用日益广泛。


发展因素
1、有利因素
(1)国家相关政策为测绘无人机市场发展奠定良好基础
国家出台了一系列测绘无人机产业发展的政策,包括《无人驾驶航空器飞行管理暂行条例》《通用航空装备创新应用实施方案》《内蒙古自治区低空空域管理改革实施方案》等政策。同时,低空空域管理改革的推进,使得无人机飞行审批流程更加简化和智能化,进一步释放了市场潜力。政策支持不仅推动了技术创新,还促进了行业应用的多元化拓展,为测绘无人机行业的快速发展奠定了坚实基础。
(2)技术进步推动测绘无人机发展
近年来,RTK、激光雷达、人工智能等技术的突破显著提升了测绘无人机的性能,使其在精度、效率和适应性方面实现跨越式发展。凭借机动性、灵活性和安全性等特点,测绘无人机能在复杂地形和危险区域(如灾区、火山等消防员难以进去的地方)作业,避免人员风险。与此同时,测绘无人机体积小、操作灵活,在城市、山区等复杂环境游刃有余。技术的突破不仅解决了传统测绘的痛点,还拓展了应急测绘、智慧城市等新兴应用场景,为测绘无人机行业注入持续创新动力。
(3)测绘无人机勘测成本低、成图速度快
与传统测绘方式相比,无人机测绘在成本控制、成图速度等方面具有显著优势。从成本结构来看,通过高精度定位技术和智能航测系统,测绘无人机仅需布设较少量外业像控点即可完成数据采集,大幅降低了人力成本及设备投入。从成图速度来看,测绘无人机能够实现单日数十平方公里的数据采集,成图速度提升3-5倍,特别适用于大范围、复杂地形场景。
2、不利因素
(1)国产核心部件产品成熟度仍有待提升
我国测绘无人机行业在应用市场上取得了显著成绩,国产终端产品销量占据较大份额,但在核心芯片、板卡等关键技术领域仍处于劣势,主要依赖进口产品。近年来,国内厂商在核心部件的自主研发方面取得了重要突破,部分产品已初步实现产业化,打破了国外技术的垄断局面。然而,国产核心部件的成熟度和稳定性仍有待提升,与国际领先水平相比存在一定差距。
(2)国内用户对测绘无人机产品认知度低
测绘无人机产业作为近十几年快速崛起的高新技术领域,依托高精度卫星导航技术,在精准农业、位移监测等新兴场景中展现出巨大的潜力。然而,由于起步较晚,测绘无人机企业对新技术的重视程度不足,导致产品研发投入有限,应用场景拓展乏力,新兴市场规模尚未完全释放。同时,国内用户对测绘无人机的认知度较低,市场教育不足,进一步制约了产品的市场渗透率。
(3)专业人才相对缺乏
高精度测绘无人机的操作与维护需要融合无人机操控、遥感技术、GIS应用及设备运维等多学科知识的复合型人才。然而,当前市场面临严重的人才供给缺口,主要是测绘无人机行业快速发展导致的人才流动性过高。这一缺口导致测绘无人机企业技术团队稳定性不足,不仅影响测绘数据采集的精度与项目交付效率,还制约了测绘无人机企业在新兴应用领域的拓展能力。

竞争格局
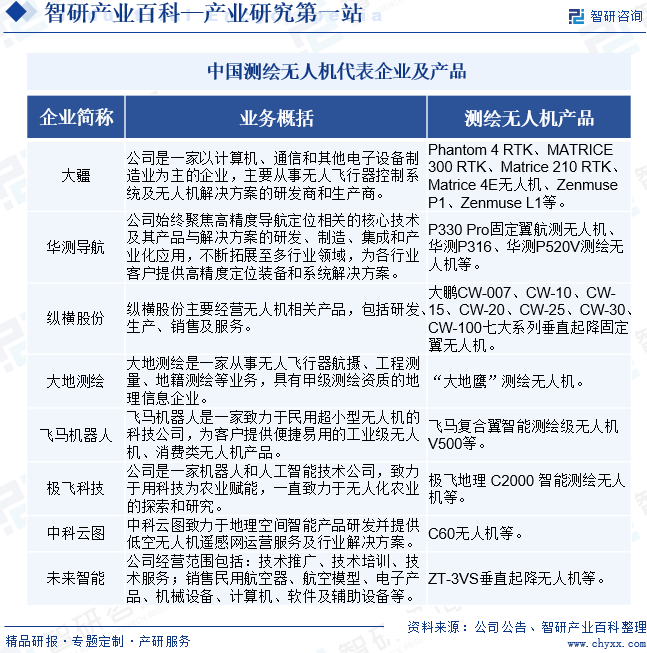
从国际市场来看,UMS SKELDAR、Schiebel等欧美企业在全球测绘无人机高端市场具有一定地位,在技术研发、产品可靠性等方面有深厚积累,其产品在一些对精度和稳定性要求极高的国际项目中应用较多,如部分跨国的大型能源项目测绘、国际科研机构的极地测绘等。而DJI(大疆)作为全球知名的无人机制造商,凭借强大的技术研发能力和广泛的市场渠道,在测绘无人机市场也占据重要份额。目前,中国测绘无人机代表企业包括大疆、华测导航、纵横股份、大地测绘、飞马机器人、极飞科技、中科云图、未来智能等。


发展趋势
未来,随着技术的不断进步和应用需求的多样化,测绘无人机的应用领域将进一步拓展。例如,在智慧城市建设中,无人机可以用于城市基础设施的巡检、智能交通管理等;在灾害应急响应中,无人机可以快速获取受灾情况,为救援工作提供准确信息;在农业领域,无人机可以用于精准农业作业和农田环境监测等。

]article_adlist-->文章转载、引用说明:智研咨询推崇信息资源共享,欢迎各大媒体和行研机构转载引用。但请遵守如下规则:
1.可全文转载,但不得恶意镜像。转载需注明来源(智研咨询)。
2.转载文章内容时不得进行删减或修改。图表和数据可以引用,但不能去除水印和数据来源。
如有违反以上规则配资炒股开户,我们将保留追究法律责任的权力。
]article_adlist-->
海量资讯、精准解读,尽在新浪财经APP
51配资提示:文章来自网络,不代表本站观点。